Aktivitätsdiagramm
Altova Website:
UML-Aktivitätsdiagramme
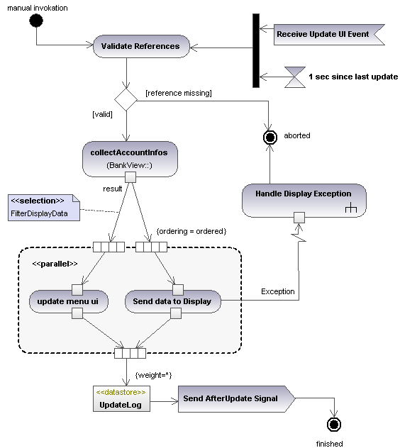
Aktivitätsdiagramme eignen sich, um reale Arbeitsabläufe von Geschäftsprozessen zu modellieren und um anzuzeigen, welche Aktionen dabei erforderlich sind und welche Abhängigkeiten diese haben. Im Aktivitätsdiagramm wird die Reihenfolge von Aktivitäten beschrieben. Es wird sowohl bedingte als auch parallele Verarbeitung unterstützt. Das Aktivitätsdiagramm ist eine Variante des Zustandsdiagramms, wobei die Zustände hier Aktivitäten sind.
Das unten gezeigte Aktivitätsdiagramm steht im UModel-Ordner ...\UModelExamples im Beispiel Bank_MultiLanguage.ump zur Verfügung.
