Diagrama de actividades
Sitio web de Altova: Diagramas de actividades UML
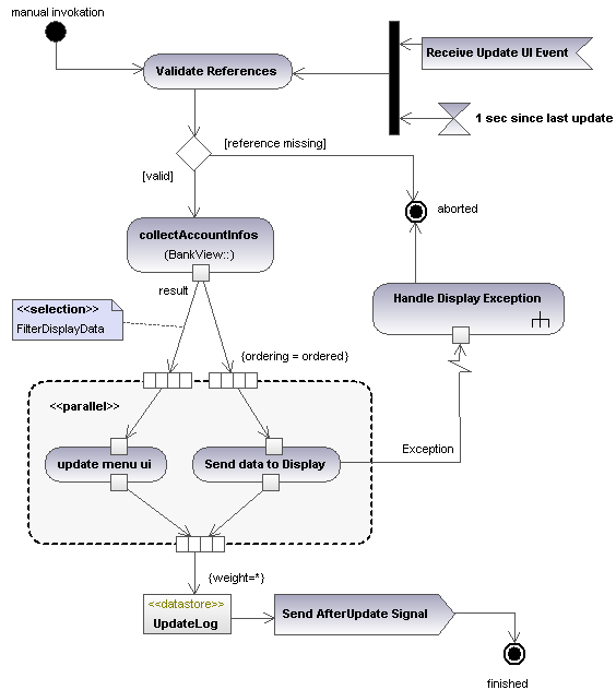
Los diagramas de actividades sirven para modelar flujos de trabajo de procesos de negocios. Permiten ver qué acciones deben tener lugar y qué dependencias de comportamiento existen. Los diagramas de actividades describen el orden concreto de las actividades y permiten un procesamiento tanto condicional como en paralelo. Los diagramas de actividades son una especie de diagrama de estados, con actividades en lugar de estados.
El diagrama de actividades que aparece a continuación está disponible en el ejemplo Bank_MultiLanguage.ump, en la carpeta ...\UModelExamples.
