Activity Diagram
Altova website: UML Activity diagrams
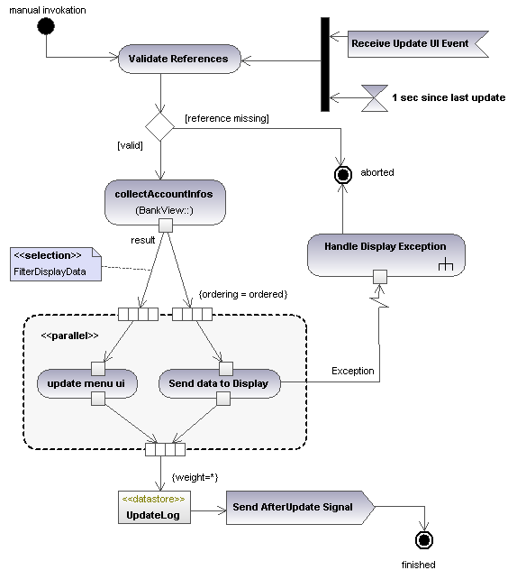
Activity diagrams are useful for modeling real-world workflows of business processes, and display which actions need to take place and what the behavioral dependencies are. The Activity diagram describes the specific sequencing of activities and supports both conditional and parallel processing. The Activity diagram is a variant of the State diagram, with the states being activities.
The Activity diagram shown below is available in the Bank_MultiLanguage.ump sample, in the ...\UModelExamples folder supplied with UModel.
