AS2 Integration with MapForce and MapForce Server
FlowForce Server Advanced Edition provides the functionality required to send AS2 messages to trading partners, or receive AS2 from trading partners. In addition, FlowForce Server is capable of processing AS2 data and storing it locally, with the help of its built-in set of functions. For even more advanced needs, if you need to prepare AS2 data from some existing source (for example, a database), or convert it to other formats, or send it to some Web service, you can also include MapForce and MapForce Server into the AS2 process.
There are two main scenarios where MapForce and MapForce Server are necessary:
1.To map or generate data in any format supported by MapForce (such as XML, XBRL, Excel, databases, Web services), before sending it to AS2 partners.
2.To transform data received from AS2 partners in a variety of ways (for example, convert it to Excel, convert it to a different XML schema, store it in a database, send it to a Web service, and so on).
Generating and sending AS2 data
In a scenario where you need to prepare or generate AS2 data with MapForce before sending it to partners, the high-level process looks as follows:

Generating and sending AS data
In the diagram above, both MapForce Server and FlowForce Server must be installed on the same machine (it can be a Windows or Linux operating system, see System Requirements). MapForce may run on the same machine as MapForce Server and FlowForce Server (provided that it's a Windows machine), or on a different machine that can connect to FlowForce Server via HTTP or HTTPS. The AS2 partner is a remote server with which FlowForce Server communicates through HTTP(S).
The AS2 process illustrated above works as follows:
Step # | Description |
|---|---|
1.Design and test the EDI/XML data mapping | With MapForce, you can design a data mapping transformation that takes as input data in various formats (including plain text, CSV, JSON, XML, various EDI flavors, databases, Web services) and outputs one or several files in a destination format (for example, UN/EDIFACT). Designing a mapping for EDI purposes is not different to other mappings, and various such examples are included in MapForce documentation, see the EDI chapter. While you design the mapping, you can validate and preview the mapping output directly in MapForce, by clicking the Output tab. To ensure that the mapping is suitable for execution in a server environment, you will need to design and test it for the BUILT-IN transformation language. |
2. Deploy mapping to FlowForce Server | FlowForce Server automates various tasks by means of on demand or scheduled jobs that can be defined from a Web interface. FlowForce Server can also automate the execution of a mapping designed with MapForce, provided that MapForce Server runs under FlowForce Server management. Once the MapForce mapping produces the required output, you are ready to automate its execution, by deploying it to FlowForce Server. |
3. Configure AS2 partner and certificates | To set up the communication with AS2 partners, you will need to obtain their AS2 connectivity details (such as URI and AS2 name), and exchange certificates. The certificates must be imported (and partner details must be entered) into FlowForce Server, see Configuring AS2 Certificates and Configuring AS2 Partners. |
4. Create a job | A FlowForce job must be created in order to (a) run the mapping and produce the required output, and (b) send the AS2 message (see also step 7). These two actions may be either execution steps of the same job, or two different jobs altogether. For an example of a FlowForce Server job that runs a MapForce mapping, see Creating a Job from a MapForce Mapping. |
5. Run job | The FlowForce Server job created in the previous step may be configured to run in various ways, depending on your business needs. For example, it can run as a Web service call, or whenever a file changes on the file system, or it could be scheduled to occur at a specific time and date, see also Managing Triggers. This step is fully automated. |
6. Run data mapping | This step also takes place automatically and is executed by MapForce Server. If a job is configured to execute a data mapping (be it scheduled or on demand), an internal call to MapForce Server takes place. As a result, MapForce Server runs the mapping and returns the output to FlowForce Server. |
7. Pick output and send AS2 message | In order to send the AS2 message, your job (or execution step within a job) must call the FlowForce Server built-in function /system/as2/send. This function takes a number of parameters required to send the AS2 message, including the partner object configured in step 3, the partner's URI, and the AS2 message content that you want to send. Your job may also need to call various FlowForce Server AS2 expression functions in order to convert the mapping output to the required form (for example, from a file to a stream). |
8. Partner replies with synchronous MDN | When you create the AS2 partner object in step 3, you may optionally request that the partner send a Message Disposition Notification (MDN) in reply to the AS2 message sent by FlowForce Server, see also AS2 Concepts. The partner must send the MDN in the same session as the HTTP call outgoing from FlowForce Server (that is, it must be configured as "synchronous"). |
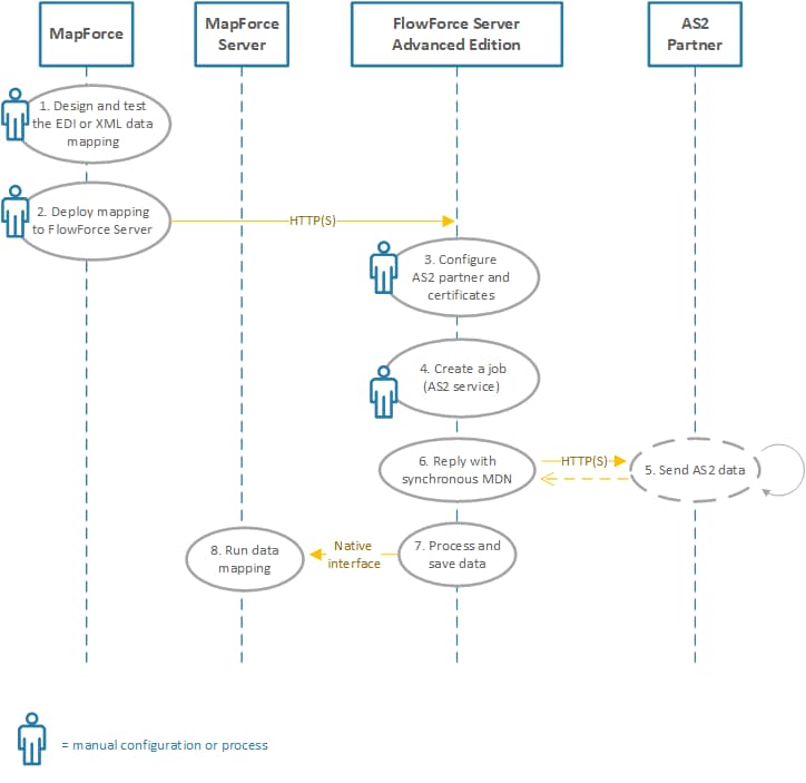
Receiving and processing AS2 data
If your organization receives AS2 data from trading partners, you can additionally configure a data receiving workflow. In this scenario, your organization would be able to not only receive and store AS2 data, but also transform it to other formats, save it to a database, or send it to another Web service. For example, you could receive files in EDI or XML format from AS2 trading partners and then supply them as input to some mapping that runs as a recurrent FlowForce Server job. In this scenario, an example AS2 process looks as follows:

Receiving and processing AS2 data
The example AS2 process illustrated above works as follows:
Step # | Description |
|---|---|
1, 2, 3 | These are the same steps as in the previous table. The only difference is that this time the mapping is expected to take as input some file that your organization expects to receive from an AS2 trading partner (for example, an EDI or XML file). |
4. Create a job (AS2 service) | This is a one-time step. In this step, you create a FlowForce Server job that exposes an AS2 service. The AS2 service listens for requests from your AS2 partners at a configured HTTP(S) address and port. |
5. Send AS2 data | In this step, a trading partner submits AS2 messages to the AS2 service. For communication to be successful, the partner's AS2 name and certificates must already be defined in FlowForce Server. |
6. Reply with synchronous MDN | FlowForce Server replies to the AS2 partner with a synchronous MDN that indicates the outcome of the operation (success or error). |
7. Process and save data | As soon as there is an incoming message, a FlowForce Server job converts the received data to a string or a file, and then stores it in some directory, or passes it to another job as argument. The exact processing logic is configurable with the help of FlowForce Server built-in and expression functions. |
8. Run data mapping | The FlowForce Server job that receives AS2 data may optionally invoke the data mapping job that was created in the first step. The mapping job takes as input the AS2 data received from the partner and then processes it in any of the ways supported by MapForce: for example, transforms it to another format, saves it to a database, sends it to another Web service, and so on. |