AS2 Integration with MapForce and MapForce Server
FlowForce Server Advanced Edition propose la fonctionnalité requise pour envoyer ou recevoir des messages AS2 aux partenaires commerciaux. De plus, FlowForce Server est en mesure de traiter des données AS2 et de les stocker localement, avec l'aide de ses fonctions intégrées. Et ce n'est pas tout, si vous souhaitez préparer des données AS2 depuis une source existante (par exemple, une base de données), la convertir dans d'autres formats ou l'envoyer à un service Web, vous pouvez aussi inclure MapForce et MapForce Server dans le processus AS2.
Voici les deux principaux scénarios dans lesquels MapForce et MapForce Server sont nécessaires :
1.Pour mapper ou générer des données dans tout format pris en charge par MapForce (comme XML, XBRL, Excel, bases de données, services Web), avant de les envoyer à des partenaires AS2.
2.Pour transformer des données reçues de la part des partenaires AS2 dans des manières très variées (par exemple, les convertir en Excel, les convertir dans un schéma XML différent, les stocker dans une base de données, l'envoyer à un service Web, etc.).
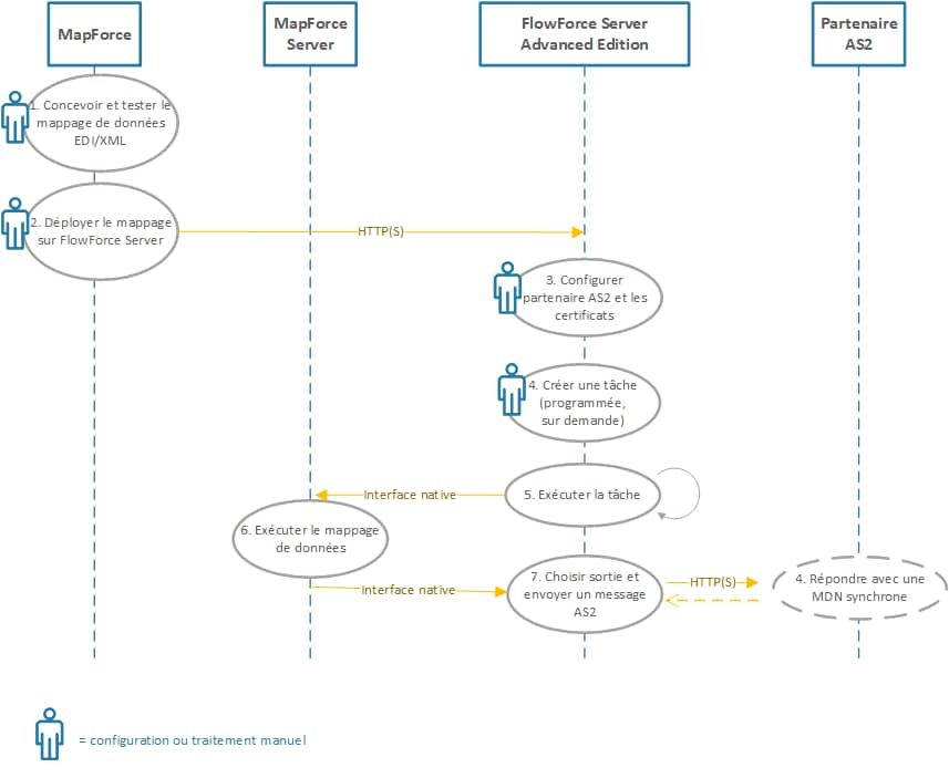
Générer et envoyer des données AS2
Dans un scénario dans lequel vous devez préparer ou générer des données AS2 avec MapForce avant de les envoyer à des partenaires, le processus ressemble à l'exemple suivant :

Diagramme de traitement AS2 de haut niveau (avec mappage de données)
Dans le diagramme ci-dessus, MapForce Server et FlowForce Server doivent être installé sur la même machine (il peut s'agir d'un système d'exploitation Windows ou Linux, voir Exigences de système). MapForce peut être exécuté sur la même machine que MapForce Server et FlowForce Server (s'il s'agit d'un appareil Windows), ou sur un appareil différent pouvant se connecter à FlowForce Server par HTTP ou HTTPS. Le partenaire AS2 est un serveur à distance avec lequel FlowForce Server communique via HTTP(S).
Le processus AS2 étape par étape illustré ci-dessus fonctionne comme suit :
Étape # | Description |
|---|---|
1.Concevoir et tester le mappage de données EDI/XML | Avec MapForce, vous pouvez concevoir une transformation de mappage de données qui prend des données d'entrée dans plusieurs formats (y compris du texte en clair, CSV, JSON, XML, des EDI variés, des bases de données, des services Web) et sort un ou plusieurs fichiers dans un format de destination (par exemple, UN/EDIFACT). La conception d'un mappage pour des besoins d'EDI n'est pas différent d'autres mappages, et plusieurs autres exemples sont inclus dans la MapForce, voir le chapitre EDI. Lorsque vous concevez le mappage, vous pouvez valider et consulter préalablement la sortie de mappage directement dans MapForce, en cliquant l'onglet Sortie. Pour assurer que le mappage convient à l'exécution dans un environnement de serveur, vous devrez le concevoir et le tester pour le langage de transformation BUILT-IN. |
2. Déployer des mappages sur FlowForce Server | FlowForce Server automatise différentes tâches variées au moyen de tâches sur demande ou programmées pouvant être définies depuis une interface Web. FlowForce Server peut aussi automatiser l'exécution d'un mappage conçu avec MapForce, si MapForce Server est exécuté sous la gestion FlowForce Server. Une fois que le mappage MapForce produit la sortie requise, vous êtes prêt à automatiser son exécution, en la déployant sur FlowForce Server. Pour lire des instructions |
3. Configurer le partenaire AS2 et des certificats | Pour configurer la communication avec des partenaires AS2, vous devrez obtenir leurs détails de connectivité AS2 (comme l'URI et le nom AS2), et des certificats d'échange. Les certificats doivent être importés (et les détails de partenaire doivent être saisis) dans FlowForce Server, voir Configurer les certificats AS2 et Configurer les partenaires AS2. |
4. Créer une tâche | Une tâche FlowForce doit être créée pour (a) exécuter le mappage et produire la sortie requise, et (b) envoyer le message AS2 (voir aussi l'étape 7). Ces deux actions peuvent être soit des étapes d'exécution de la même tâche ou deux tâches différentes. Pour voir un exemple d'une tâche FlowForce Server qui exécute un mappage MapForce, voir Créer une tâche depuis un mappage MapForce. |
5. Exécuter une tâche | La tâche FlowForce Server créée dans l'étape précédente peut être configurée pour être exécutée dans manières différentes, selon vos besoins commerciaux. Par exemple, elle peut être exécutée en tant qu'appel de service Web, ou lorsqu'un fichier change sur le système fichier, ou il peut être programmé pour se produire à un moment et une date particuliers , voir aussi Gérer les déclencheurs. Cette étape est entièrement automatisée. |
6. Exécuter un mappage de données | Cette étape se produit aussi automatiquement et est exécutée par MapForce Server. Si une tâche est configurée pour exécuter un mappage de données (qu'il soit programmé ou sur demande), un appel interne dans MapForce Server se produit. Au résultat, MapForce Server accueille le mappage et retourne la sortie vers FlowForce Server. |
7. Choisir la sortie et envoyer le message AS2 | Pour pouvoir envoyer le message AS2, votre tâche (ou étape d'exécution dans une tâche) doit appeler la fonction intégrée FlowForce Server /system/as2/send. Cette fonction prend un nombre de paramètres pour envoyer le message AS2, y compris l'objet de partenaire configuré dans l'étape 3, l'URI du partenaire, et le contenu de message AS2 que vous souhaitez envoyer. Votre tâche peut aussi avoir besoin d'appeler plusieurs fonctions d'expression AS2 FlowForce Server afin de convertir la sortie de mappage dans la forme requise (par exemple, depuis un fichier vers un stream). |
8. Le partenaire répond avec une MDN synchrone | Lorsque vous créez l'objet de partenaire AS2 dans l'étape 3, vous pouvez exiger en option d'envoyer une Message Disposition Notification (MDN) par le partenaire en réponse au message AS2 envoyé par FlowForce Server, voir aussi Concepts AS2. Le partenaire doit envoyer la MDN dans la même session en tant que l'appel HTTP provenant de FlowForce Server (c'est-à-dire qu'il doit être configuré en tant que "synchrone"). |
Recevoir et traiter des données AS2
Si votre organisation reçoit des données AS2 de la part de partenaires commerciaux, vous pouvez en option configurer un flux de travail de réception des données. Dans ce scénario, votre organisation pourrait non seulement recevoir et stocker des données AS2, mais aussi les transformer dans d'autres formats, les enregistrer dans une base de données ou les envoyer vers un autres service Web. Par exemple, vous pouvez recevoir des fichiers en format EDI ou XML de la part de partenaires commerciaux AS2 puis les fournir en tant qu'entrée dans un mappage exécuté en tant que tâche récurrente FlowForce Server. Ci-dessous, vous trouverez un exemple de scénario de traitement d'AS2 :

Recevoir et traiter des données AS2
L'exemple de traitement d'AS2 illustré ci-dessus fonctionne comme suit :
Étape # | Description |
|---|---|
1, 2, 3 | Il s'agit des mêmes étapes que celles décrites dans la table précédente. La seule différence est que cette fois, le mappage est censé prendre en tant qu'entrée des fichiers que votre organisation attend recevoir de la part d'un partenaires commercial AS2 (par exemple un fichier EDI ou XML). |
4. Créer une tâche (service AS2) | Il s'agit d'une étape unique. Dans cette étape, vous créez une tâche FlowForce Server qui expose un service AS2. Ce service AS2 écoute les requêtes de la part de vos partenaires AS2 dans une adresse et un port HTTP(S) configurés. |
5. Envoyer les données AS2 | Dans cette étape, un partenaire commercial soumet des messages AS2 au service AS2. Pour que la communication réussisse, le nom et les AS2 certificats du partenaire doivent déjà être définis dans FlowForce Server. |
6. Répondre avec une MDN synchrone | FlowForce Server répond au partenaire AS2 avec une MDN synchrone qui indique l'issue de l'opération (succès ou erreur). |
7. Traiter et enregistrer les données | Dès qu'un message arrive, une tâche FlowForce Server convertit les données reçues en un string ou un fichier et les stocke dans un répertoire, ou les transmet à une autre tâche en tant qu'argument. La logique de traitement exacte est configurable avec l'aide des fonctions intégrée et d'expression FlowForce Server. |
8. Exécuter le mappage de données | La tâche FlowForce Server qui reçoit des données AS2 peut invoquer en option la tâche de mappage de données qui a été créée dans la première étape. La tâche de mappage prend en tant qu'entrée les données AS2 reçues de la part du partenaire, puis les traite dans une des manières prises en charge par MapForce : par exemple, transformer dans un autre format, l'enregistrer dans une base de données, l'envoyer vers un autre service Web , etc. |